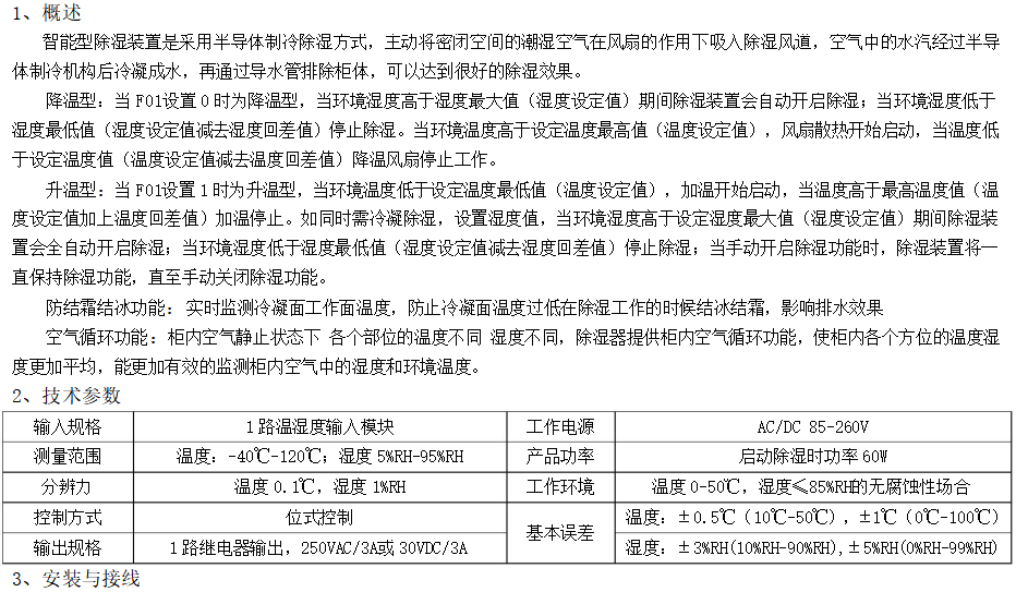
输入规格:1路温湿度输入模块
测量范围:温度:-40℃-120℃;湿度 5%RH-95%RH
分辨力:温度 0.1℃,湿度 1%RH
工作电源:AC/DC 85-260V
产品功率:启动除湿时功率 60W
工作环境:温度 0-50℃,湿度≤85%RH的无腐蚀性场合
基本误差:
温度:±0.5℃(10℃-50℃),±1℃(0℃-100℃)
湿度:±3%RH(10%RH-90%RH),±5%RH(0%RH-99%RH)
控制方式:位式控制
输出规格
1路继电器输出,250VAC/3A或 30VDC/3A



